皇冠足球管理平台出租_84岁中国鞋王汪海声明与儿子、儿媳断绝关系:民族品牌绝不能让“美国身份的人”接班
五大联赛赛程时间表十(www.hg0088.us)皇冠会员开户_登3代理>皇冠皇冠信用网/—开会员账号—皇冠信用网招登1登2登3<代理平台出租>2026年开年,围绕百年鞋企双星名人的控制权争夺,演变成了彻底的决裂皇冠足球管理平台出租。
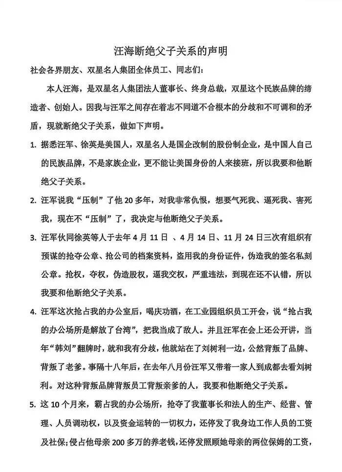
1月3日,84岁的双星名人集团创始人汪海发布声明,正式宣布与儿子汪军、儿媳徐英断绝父子及姻亲关系皇冠足球管理平台出租。记者从接近汪海的工作人员处获悉,这封公开信确为汪海本人所发。



展开全文
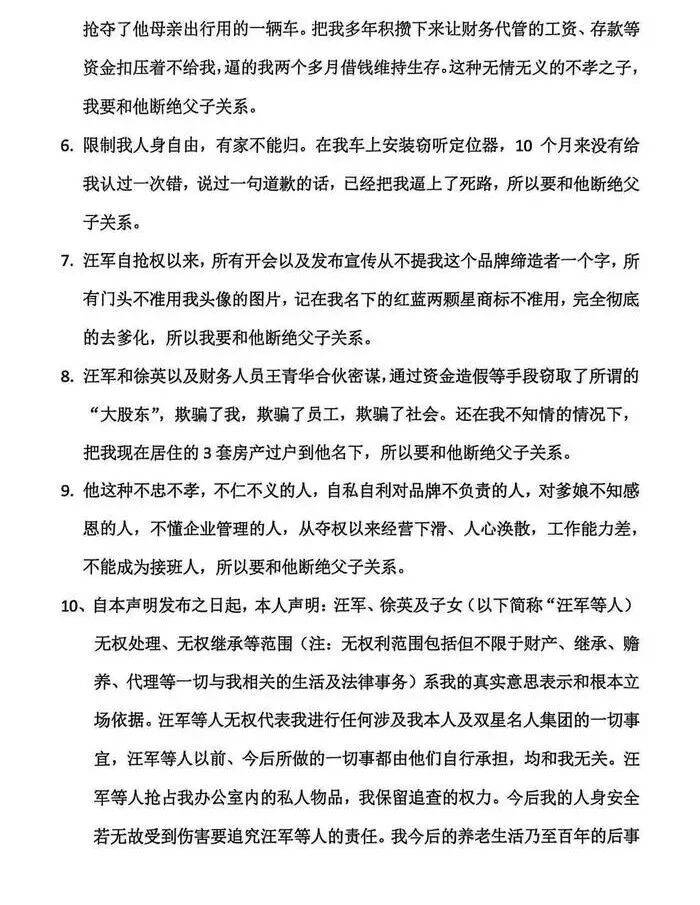
汪海在声明中列举了11条理由,“接班人国籍”被置于首位皇冠足球管理平台出租。
汪海称,汪军与徐英均为美国身份皇冠足球管理平台出租。他表示,双星名人是国企改制后的股份制企业,属于中国人的民族品牌,绝不能让“美国身份的人”接班。这一身份争议,成为他宣布断绝父子关系的底线理由。
汪海在声明最后表示:彻底打破“血缘接班”的传统皇冠足球管理平台出租。他宣布将成立“双星名人品牌接班委员会”,主张“能人接班”和“职业经理人接班”。
至此,父子二人彻底决裂皇冠足球管理平台出租。这场父子反目并非突发,其核心矛盾在于控制权早已旁落。矛盾的种子埋于2022年,当时由儿媳徐英控股80%的“青岛星迈达工贸有限公司”通过增资,拿下了双星名人56.96%的股份,成为第一大股东。创始人汪海虽然名义上保留了职位,但实际上失去了对公司的绝对控制。
在汪海发出“断绝关系”声明的一个月前皇冠足球管理平台出租,双方已在媒体上交火,核心焦点直指:谁才是公司的合法代表?哪一枚公章才有效?
2025年12月2日,儿媳徐英以“双星名人董事长”及控股股东青岛星迈达的名义发布《严正声明》皇冠足球管理平台出租。徐英披露了夺权的依据:公司于当年5月20日召开董事会,决议免去了汪海的董事长及法定代表人职务,并选举她接任。徐英在声明中指控,汪海被免职后一直霸占营业执照,拒不配合变更登记,甚至“私自刻制”了新的公章、法人章和财务专用章。

2025年12月8日,汪海发起反击,他在报纸上刊登大篇幅声明,驳斥徐英的说法“完全违背事实”皇冠足球管理平台出租。他不仅指责徐英发布的公章作废公告没有法律效力,还要求对方三天内登报赔礼道歉,并退还被“非法占据”的公司档案、财务凭证以及被扣押的员工私人物品。汪海透露,针对那场试图免去他职务的董事会决议,他已向青岛市黄岛区人民法院提起撤销之诉,目前案件正在审理中。

此前,2025年5月8日,双星名人鞋服微信公众号发布了一篇文章,题为《双星名人 | 直面挑战,破局重生,以变革与行动重塑品牌未来》皇冠足球管理平台出租。

其中提到:双星的企业领导班子正在经历迭代,新一代的掌舵者怎样在品牌百年的基石上,审视双星目前面临的难题,直面现实和挑战,寻求破局重生的契机皇冠足球管理平台出租。
2025年4月29日,双星名人集团搬离了30多年前建成的双星海富楼办公大楼,搬入新建的名人海广场,搬迁也意味着破旧立新的开始,在搬迁后的全体职工大会上,汪军总经理代表新一届领导班子,对品牌的未来进行了重新规划,决心以变革与行动重塑品牌未来皇冠足球管理平台出租。

其官网企业介绍为,拥有近百年发展历史的双星名人集团始于1921年,是我国最早的民族制鞋工业,其前身为国营青岛第九橡胶厂皇冠足球管理平台出租。改革开放初期,汪海总裁作为中国第一代优秀企业家,带领双星鞋服人冲破国有企业的旧观念、旧传统、旧体制,在国有制鞋企业全都垮台的情况下实现了“一枝独秀”,闯出了一条自我积累、自我发展的振兴国有企业的新路子,仅用10年就创出了中国人自己的民族品牌——双星。

猜你喜欢
- 7小时前世界杯皇冠信用网代理_美媒:055咸阳舰率队抵达黄岩岛,战力远超菲律宾海空军总和!
- 7小时前世界杯皇冠信用网代理_已确认!西安气温“坐上过山车”!雨雪降温马上来……
- 2天前怎么申请皇冠信用网_ICE来了就吹哨子!暴力执法中的明州之冬与零下20°C的SOS
- 2天前怎么申请皇冠信用网_俄防长绍伊古来华,受普京总统委派沟通战略
- 3天前皇冠信用网押金多少_BBC驻华记者扭捏承认:在中国生活安全又方便
- 3天前皇冠信用网押金多少_阿森纳的主场优势:剩余英超比赛仅需离开伦敦3场,能否实现冠军梦?
- 4天前如何申请皇冠信用网会员_“我要传子传孙!”上海阿姨非要花100万买男表,却连品牌都说不清……警方提醒
- 7天前皇冠信用网结算日是哪天_胸闷!上海男子追讨700元,遭暗示付了8000元律师费!“被告承担”法院驳回→
- 7天前皇冠信用网代理登3_泽连斯基戏演砸了,总理欧尔班发话:未来100年内,匈牙利都不会让乌克兰加入欧盟
- 7天前皇冠信用网代理登3_男子卖400克金条借给朋友14万,金价大涨后要求按黄金现值还30万,法院驳回:以实际交付为准
- 1周前正版皇冠信用网代理_代驾称“快30岁没喝过茅台”后,车主赠送茅台,当事人:这单20多块,茅台顶半个月工资
- 1周前正版皇冠信用网代理_2比2战平乌兹别克斯坦队 国足结束西亚拉练
- 1周前皇冠信用网代理出租_“计划有变”!北京降雪情况有“调整”
- 1周前U23国足进球被吹 _U23亚洲杯-小仓幸成2球 U23国足0-4日本获亚军
- 1周前中国vs日本 _亚足联:越南后卫范理德对拜合拉木暴力行为 停赛3场罚1000美元
- 2周前皇冠信用网代理出租_U23亚洲杯中国队对战日本队,转播计划出炉!
- 2周前皇冠信用网址_特朗普撤回对加拿大总理加入“和平委员会”的邀请
- 2周前怎么开通皇冠信用网口_欠中国的钱,委内瑞拉不还了?美财长:中国已无法继续获得委方石油
- 2周前皇冠信用网在哪里注册_超200股已跌破“924”!千亿市值权重占一成,这些板块临近行情起点
- 2周前电竞足球_彻底傻眼!丹麦女首相哭晕:防了俄罗斯半天,转头被美国捅刀
- 2周前电竞足球_贝克汉姆出轨门女主声援大布:我太清楚他们夫妻啥样了!
- 2周前皇冠信用网登2代理_法德英三国最新表态:法国主张采取强硬立场,德国决心反制,英国呼吁冷静应对美欧关系
- 2周前皇冠信用网登2代理_肖晓华,被查!
- 2周前皇冠信用网申请_美媒:美国再次成为唯一超级大国,中国曾有机会,但如今输掉竞争


网友评论