皇冠信用盘
热门标签

皇冠代理登1租用_CBA官方:杜润旺罚款3万杜锋2万 山西核减15万经费

时间:10个月前   阅读:3764

法甲联赛积分榜比分((www.HGTY.us)是皇冠官网开户平台,开放皇冠体育代理申请、信用网会员开户,线上投注官网平台皇冠代理登1租用_CBA官方:杜润旺罚款3万杜锋2万 山西核减15万经费

北京时间2025年4月18日,昨日晚间,CBA公司发布了关于对广东东阳光队球员杜润旺、山西汾酒俱乐部及山西太原赛区处罚的函皇冠代理登1租用。

公告原文如下:

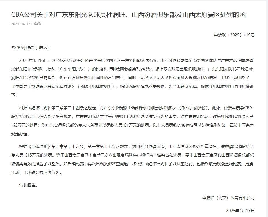
各CBA俱乐部、赛区:

2025年4月16日,2024-2025赛季CBA联赛季后赛四分之一决赛阶段场序479,山西汾酒猛龙俱乐部汾酒篮球队与广东宏远华南虎俱乐部东阳光篮球队(简称“广东东阳光队”)的比赛进行到第四节剩余7分43秒,场上双方球员出现犯规动作,广东东阳光队18号球员杜润旺在临场裁判员鸣哨后,仍对对方球员做出挑衅性的不当言行皇冠代理登1租用。同时,现场还出现内场观众向场内投掷水杯的情况。上述行为违反了《中国男子篮球职业联赛纪律准则》(简称《纪律准则》),给CBA联赛造成不良影响。为严肃联赛纪律,根据《纪律准则》作出处罚如下:

根据《纪律准则》第二章第二十四条之规定,对广东东阳光队18号球员杜润旺处以罚款人民币3万元的处罚皇冠代理登1租用。此外,依照本赛季CBA联赛赛风赛纪责任人制度相关规定,广东东阳光队本赛季已连续出现比赛球员违规行为的事实,对广东东阳光队主教练杜锋处以罚款人民币2万元的处罚;对广东宏远俱乐部负责人朱芳雨处以罚款人民币1万元的处罚。以上人员罚款的缴纳按照《纪律准则》第一章第十三条之规定办理。

根据《纪律准则》第七章第七十六条、第一章第十七条之规定,对山西汾酒俱乐部、山西太原赛区处以严重警告,核减俱乐部联赛经费人民币15万元的处罚皇冠代理登1租用。鉴于山西太原赛区本赛季已多次出现赛场秩序违规行为并被警告和处罚,要求山西太原赛区和山西汾酒俱乐部采取切实有效的措施予以整改。如后续比赛中再次出现类似严重问题,将依照《纪律准则》予以从重处罚,包括采取无观众空场比赛、更换主场、主场改为客场进行等。

特此函告皇冠代理登1租用。

中篮联(北京)体育有限公司

上一篇:亚洲杯2023年举办时间_欧联-加时让2追3马奎尔读秒绝杀 曼联总分7-6里昂进4强

下一篇:皇冠信用网开号_欧联欧会4强:热刺曼联会师决赛? 西意谁来狙击切尔西

猜你喜欢

网友评论